上海雅饰窗实业有限公司
弘扬传统文化,破除封建迷信
倡导科学理念,促进社会和谐

名字的斤两怎么算,算命称骨斤两法表

时间 : 2026-02-10   | 最后更新:2026-02-10 作者:上海雅饰窗实业有限公司

名字的斤两怎么算,算命称骨斤两法表

名字的斤两是一种古老的算命方法,也被称为称骨斤两法。这种方法通过根据人的名字来推算出一个数值,从而揭示出一个人的命运和性格特点。下面将介绍一下如何计算名字的斤两以及算命称骨斤两法表。

名字的斤两怎么算

名字的斤两是根据汉字的笔画来计算的。每个汉字都有一定的笔画数,而姓名中的每个汉字都可以转换成相应的笔画数。计算名字的斤两主要有以下几个步骤:

1. 将姓名中的每个汉字转换成相应的笔画数。

2. 将每个汉字的笔画数相加。

3. 将相加后的笔画数除以2,得到的结果就是名字的斤两。

例如,假设一个人的名字是张三,那么他的名字的斤两可以按照以下步骤来计算:

1. 将“张”字的笔画数转换为4。

2. 将“三”字的笔画数转换为3。

3. 将4和3相加得到7。

4. 将7除以2得到3.5,即名字的斤两为3.5。

根据名字的斤两,可以推算出一个人的命运和性格特点。斤两数越大,表示一个人的命运越好,性格越积极向上;斤两数越小,表示一个人的命运越差,性格越消极抑郁。

算命称骨斤两法表

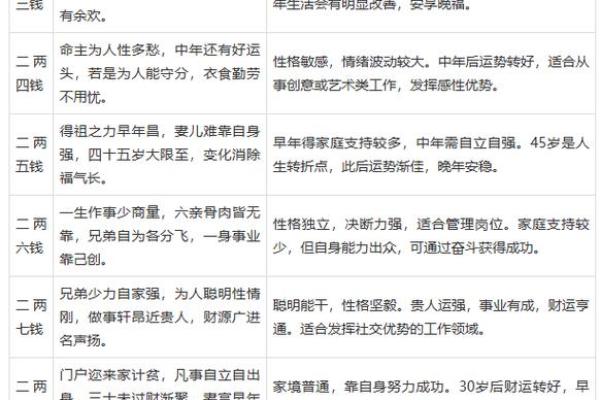
算命称骨斤两法表是根据名字的斤两来推算一个人的命运和性格特点的参考表格。根据不同的斤两数,可以对应不同的命运和性格特点。下面是一个常见的算命称骨斤两法表:

名字的斤两怎么算,算命称骨斤两法表

斤两数

命运和性格特点

1

命运坎坷,性格孤僻

2

命运平稳,性格温和

3

命运顺利,性格开朗

4

命运兴旺,性格乐观

5

命运繁荣,性格豪放

6

命运平衡,性格稳重

7

命运波折,性格敏感

8

命运辉煌,性格自信

9

命运卓越,性格坚强

根据算命称骨斤两法表,可以对照自己的名字的斤两数,了解自己的命运和性格特点。这只是一种参考,实际情况还需要结合其他因素来综合判断。

名字的斤两是一种古老而神秘的算命方法,通过计算名字的笔画数来揭示一个人的命运和性格特点。算命称骨斤两法表则是根据名字的斤两数来推算一个人的命运和性格特点的参考表格。希望这篇文章能够帮助大家了解名字的斤两的计算方法和算命称骨斤两法表。

名字的斤两怎么算,算命称骨斤两法表

上篇紫薇星是什么 梦见自己算命姻缘不好 梦见算命人告诉我姻缘不成啥意思?下篇

最新文章

最新更新

在线测名字算命免费,免费测店名吉凶打分

2019年10月29号出生的男孩怎么起名字,五行属什么姓名

2019年8月25号卯时出生的女孩怎么起名合适,五行属什么姓名

干装修紫薇斗数

2021年1月15日出生女孩起名,五行缺木女孩名字大全姓名

紫薇星盘上面的数字是什么意思

2022年属虎的女宝宝取名,独特大气的女孩名字姓名

虎年8月出生的宝宝取名宜用字,高大上的名字姓名

八字五行天干分析性格

民间算命

指纹算命

手相查询

痣相图解

生男生女

眼皮跳测吉凶

喷嚏预测

配对
配对
配对
配对
查询
生日密码